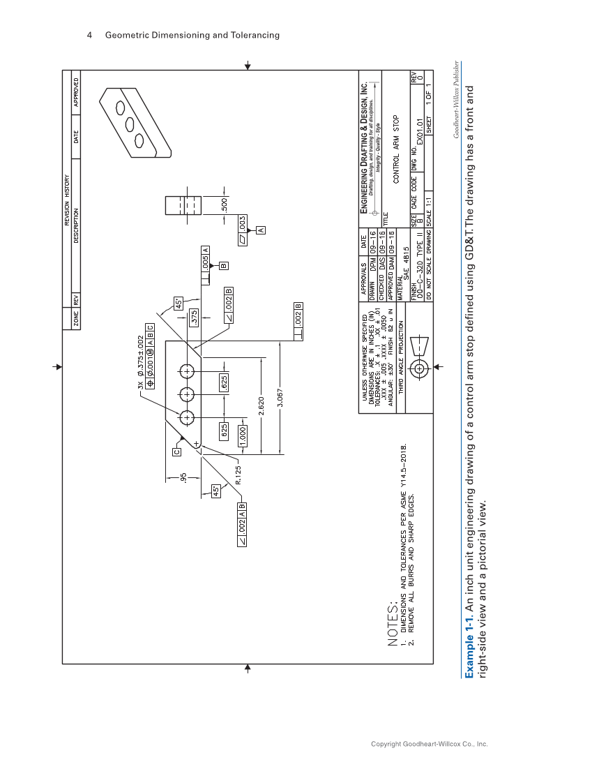
4 Geometric Dimensioning and Tolerancing Copyright Goodheart-Willcox Co., Inc. E D INC. Drafting, design, and training for all disciplines. NGINEERING RAFTING &D ESIGN, Integrity - Quality - Style Goodheart-Willcox Publisher Example 1‑1. An inch unit engineering drawing of a control arm stop defined using GD&T. The drawing has a front and right-side view and a pictorial view.
Previous Page Next Page