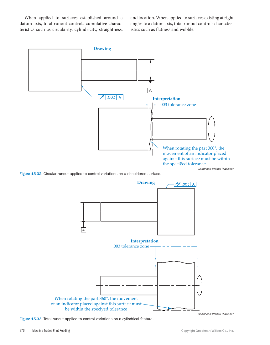
276 Machine Trades Print Reading Copyright Goodheart-Willcox Co., Inc. and location. When applied to surfaces existing at right angles to a datum axis, total runout controls character- istics such as flatness and wobble. When applied to surfaces established around a datum axis, total runout controls cumulative charac- teristics such as circularity, cylindricity, straightness, Drawing Interpretation .003 tolerance zone When rotating the part 360°, the movement of an indicator placed against this surface must be within the speciÿed tolerance Goodheart-Willcox Publisher Figure 15-32. Circular runout applied to control variations on a shouldered surface. When rotating the part 360°, the movement of an indicator placed against this surface must be within the speciÿed tolerance Drawing Interpretation .003 tolerance zone Goodheart-Willcox Publisher Figure 15-33. Total runout applied to control variations on a cylindrical feature.
Previous Page Next Page