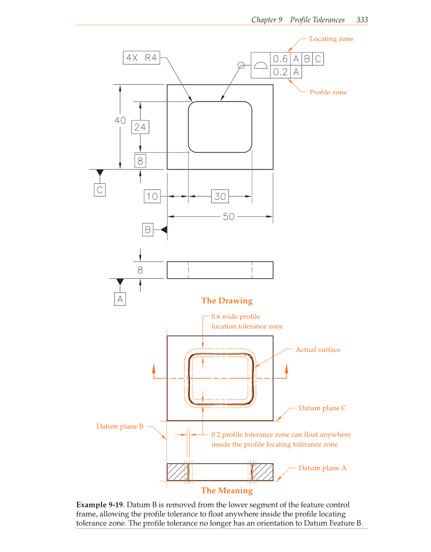
Chapter 9 Profile Tolerances 333 Locating zone Profile zone The Drawing The Meaning 0.6 wide profile location tolerance zone Actual surface 0.2 profile tolerance zone can float anywhere inside the profile locating tolerance zone Datum plane C Datum plane A Datum plane B Example 9-19. Datum B is removed from the lower segment of the feature control frame, allowing the profi le tolerance to fl oat anywhere inside the profi le locating tolerance zone. The profi le tolerance no longer has an orientation to Datum Feature B.
Previous Page Next Page